029-89613020

产品与解决方案

专注电缆健康管理 护航电网安全运行

ZHFY-310型分布式防越级跳闸装置

ZHFY-310型分布式防越级跳闸装置

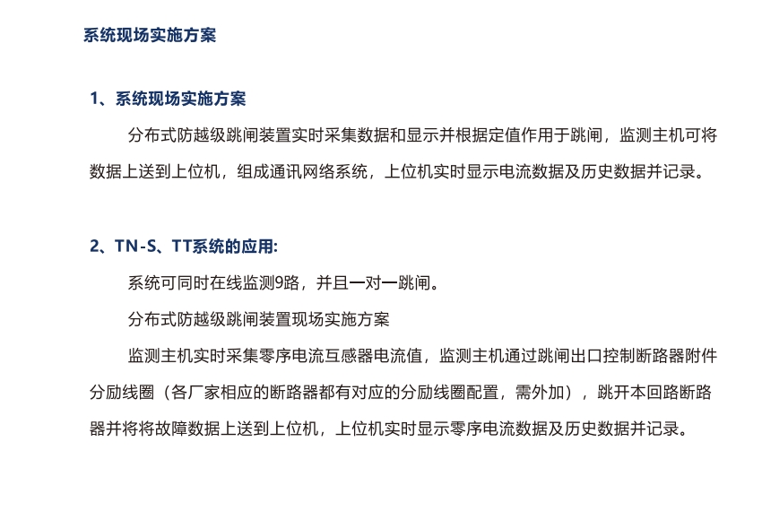
ZHFY-310分布式防越级跳闸装置适用于电厂、煤炭、钢铁、纺织等400VTN系统,可解决MCC线路经过渡电阻接地、塑壳开关和热继电器不动作,造成PC越级跳闸引发大面积失电问题。分布式防越级跳闸装置通过不间断地监测各回路的零序CT电流,满足条件后先报警后跳闸,切断供电故障线路,以保护设备,避免越级跳闸停电造成巨大的经济损失。MCC下DZ2线路接地后,DZ2过流拒动,导致DZ1零序保护越级跳闸使MCC整段失电。

产品介绍